集團簡介
為保護和改善環境,防治污染和其他公害,保障公眾健康,推進生態文明建設,促進經濟社會可持續發展。節約和循環利用資源、保護和改善環境、促進人與自然和諧的經濟、技術政策和措施,使經濟社會發展與環境保護相協調。
陜西環保集團財務與資產管理部、財務共享中心、審計中心等崗位公開競聘資格審查結果的公示
按照陜西環保產業集團有限責任公司《關于公開競聘財務與資產管理部、財務共享中心、審計中心等崗位的公告》《關于延長財務與資產管理部、財務共享中心、審計中心等崗位公開競聘報名截止時間的公告》有關要求,經公開報名和資格審查,現將資格審查合格人員予以公示:
一、資格審查結果公示
(一)財務與資產管理部崗位資格審查合格人員

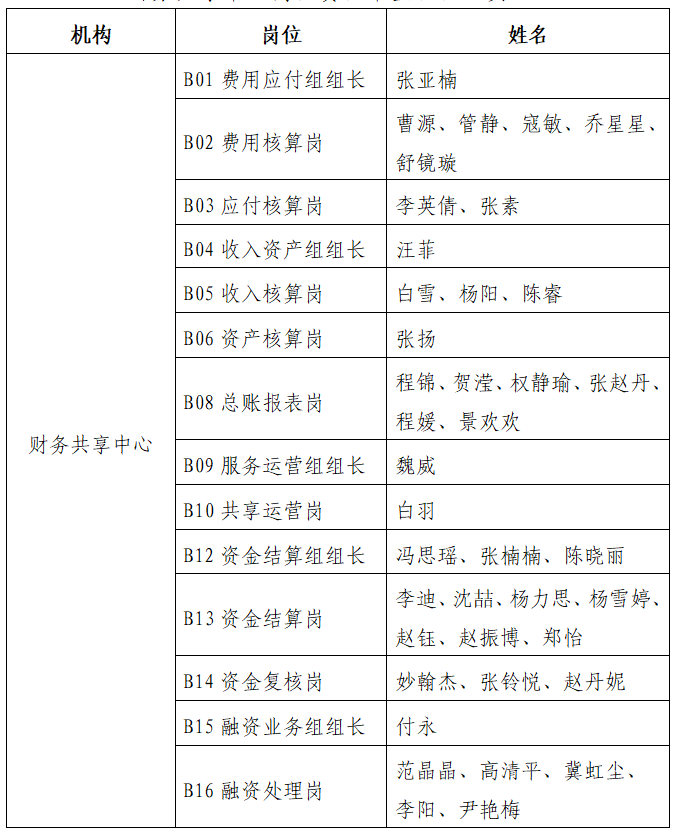
(二)財務共享中心崗位資格審查合格人員

(三)審計中心崗位資格審查合格人員

(四)公示時間:2026年1月30日至2月2日。公示期間如對資格審查結果有異議,請向集團公司反映。
監督電話:029-68661086 黨委組織部(人力資源部)
029-68661096 紀委綜合室
電子郵箱:sxhbcyjthr@163.com
資格審查將貫穿招(競)聘工作全過程。任何環節發現應聘人員不符合崗位報名條件或提供的材料弄虛作假,一經查實,取消考試或聘用資格。
二、相關事項
1.因達到原定開考比例的崗位較少,經研究,決定本次競聘筆試環節不再設置開考比例。
2.因B07總賬報表組組長、B11綜合管理崗崗位無人員報名,本次競聘取消該崗位。
陜西環保產業集團有限責任公司
2026年1月30日
COPYRIGHT ? 2015 陜西環保產業集團有限責任公司 All Rights Reserved.技術支持:陜西環保智信科技有限公司
陜公網安備 61019002000347號 陜ICP備15009596號-1